The LM2596S is one of the most widely used step-down (buck) switching regulator ICs in power electronics. Known for its simplicity, reliability, and high efficiency, commonly use in DC-DC conversion modules, embedded systems, industrial equipment, and consumer electronics.
This article provides a complete overview of the LM2596S, including its specifications, pinout, block diagram explanation, features, equivalents, circuits, and frequently asked questions.
2. LM2596S Pinout and CAD Model
4. LM2596S Converter Specifications
8. LM2596S Adjustable DC-DC Step-Down Module LM2596 S
10. Frequently Asked Questions

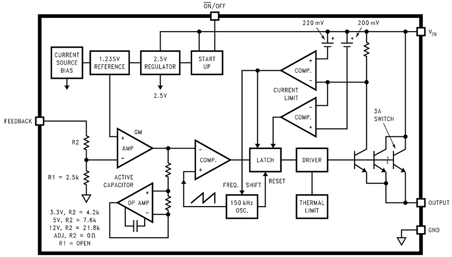
The LM 2596S is a monolithic integrated circuit designed for step-down DC-DC voltage regulation. It can deliver up to 3A output current with strong line and load regulation performance. The device is available in fixed output versions of 3.3V, 5V, and 12V, as well as an adjustable version. Operating at a 150 kHz switching frequency, it allows the use of smaller inductors and capacitors. The LM2596 S requires only a few external components and includes internal frequency compensation and protection features. Commonly supply in a 5-pin TO-220 or TO-263 package.
The LM2596S comes in a 5-pin configuration.

No. | Name | Description |
1 | VIN | Positive input supply. Requires a bypass capacitor to minimize voltage spikes and supply switching current. |
2 | OUTPUT | Internal switch output. Voltage switches between approximately (VIN − VSAT) and −0.5V. PCB copper area should minimize. |
3 | GND | Ground connection. |
4 | FEEDBACK | Senses regulated output voltage to complete feedback loop. |
5 | ON/OFF | TTL shutdown control. Below 1.3V → ON. Above 1.3V → OFF (max 25V). |
If not require shutdown, can ground or left open the ON/OFF pin.


This integrated structure makes external circuit design simple and stable.
Available in 3.3V, 5V, 12V, and adjustable output versions to support different voltage requirements in power supply designs.
Adjustable version provides an output voltage range from 1.2V to 37V, with ±4% maximum variation over line and load conditions.
Offered in TO-220 (through-hole) and TO-263 (surface-mount) packages for flexible PCB layout and thermal management.
Supports up to 3A load current, suitable for medium-power applications.
Operates with input voltages up to 40V, ideal for industrial and automotive systems.
Requires only four external components, simplifying circuit design.
Provides excellent line and load regulation performance.
Integrated 150 kHz oscillator enables smaller inductors and capacitors.
Supports TTL-level ON/OFF control for power management.
Typical standby current (IQ) is 80 µA, reducing idle power consumption.
Designed for efficient step-down conversion to minimize heat.
Works with commonly available inductors, simplifying component sourcing.
Includes thermal shutdown and current limit protection for safe operation.
Parameter | Specification |
Device Type | Step-Down (Buck) Switching Regulator |
Output Versions | 3.3V, 5V, 12V, Adjustable |
Adjustable Output Range | 1.2V – 37V (±4% max over line/load) |
Output Current | 3A (maximum) |
Input Voltage Range | Up to 40V |
Switching Frequency | 150 kHz (fixed) |
Standby Current (IQ) | 80 µA (typical) |
Efficiency | Up to 90% (application dependent) |
Line Regulation | Excellent |
Load Regulation | Excellent |
External Components Required | 4 (minimum) |
Protection Features | Thermal Shutdown, Current Limit |
Control Feature | TTL ON/OFF Shutdown |
Package Options | TO-220-5, TO-263-5 |
Operating Temperature Range | −40°C to +125°C |
Dimensions
Part Number | Package | Body Size (Nominal) |
LM2596T | TO-220 | 14.986 mm × 10.16 mm |
LM2596S | TO-263 | 10.10 mm × 8.89 mm |
Available Variants
· LM2596S-3.3
· LM2596S-5.0
· LM2596S-12
· LM2596S-ADJ (Adjustable)
The adjustable version uses external resistors to set output voltage between 1.25V and 37V.
Can use several similar buck regulators as alternatives:
1A buck regulator, 52 kHz switching frequency, suitable for lower current designs.
3A buck regulator with 52 kHz frequency, similar current rating but larger external components.
Automotive-grade 1A buck regulator designed for higher reliability applications.
Note: Always compare switching frequency, output current, and pin compatibility before substitution.
Appliances
Used in household appliances for stable DC voltage conversion, powering control boards, display circuits, and internal electronic modules with efficient step-down regulation.
Grid Infrastructure
Applied in power distribution and grid systems to provide regulated low-voltage supplies for monitoring circuits, communication modules, and control systems.
EPOS
In Electronic Point of Sale systems, it delivers stable voltage to processors, printers, and display units, ensuring reliable operation under varying input conditions.
Home Theater
Used in home theater equipment to regulate internal power rails, supporting audio amplifiers, signal processors, and display interfaces.

A standard LM2596S circuit includes:
· Input capacitor
· Inductor
· Schottky diode
· Output capacitor
· Feedback resistors (adjustable version)
Proper PCB layout is critical:
· Keep switch node copper small
· Use low ESR capacitors
· Place input capacitor close to VIN

This module uses a LM 2596S chip with high efficiency up to 92% and low heat. It can handle short-term currents above 3A, with continuous operation recommended at 2.5A with a heatsink. Each module undergoes 2 hours of burn-in testing for reliability.
Parameter | Value |
Input Voltage | 3.2V~40V |
Output Voltage | 1.25V~35V |
Max Output Current | 3A |
Efficiency | Up to 92% |
Output Ripple | <30mV |
Working Temperature | -45°C to +85°C |
Dimensions | 43mm X 21mm X 14mm |
Used for car voltage stabilization, powering electronics like phones or MP3 players, and for testing system operating voltages with adjustable output.
LM2596 is the general series of step-down (buck) switching regulators. It includes multiple package options, both through-hole (TO-220) and surface-mount (TO-263), supporting 3A output and adjustable or fixed output voltages.
LM 2596S is the SMD TO-263 version of the LM2596 series. It offers the same electrical performance but in a compact surface-mount package, suitable for PCB designs requiring smaller footprints.
Feature | LM2596 | LM2596S |
Package Type | TO-220 & TO-263 | TO-263 (SMD) |
Mounting | Through-hole/SMD | Surface-mount |
Output Current | Up to 3A | Up to 3A |
Output Voltage | Fixed/Adjustable | Fixed/Adjustable |
The LM2577S is a step-up (boost) regulator that increases voltage, while the LM 2596S is a step-down (buck) regulator that reduces voltage. Their internal topology and output behavior differ, making them suitable for opposite voltage conversion needs.
The LM2596HVS supports higher input voltages up to 60V, while the LM 2596S handles up to 40V. Both are buck regulators with similar 3A output, but prefer HVS for high-voltage industrial applications requiring extended input range.
The LM2596 operates at 150 kHz switching frequency, allowing smaller inductors and capacitors, whereas the LM2576 switches at 52 kHz. Both are 3A buck regulators, but LM2596 offers more compact designs because higher frequency operation.
Connect the input voltage to VIN and GND. Add recommended external inductor, diode, and capacitors. For adjustable versions, use a resistor divider or onboard potentiometer to set output voltage. Ensure correct polarity and observe thermal limits.
Recommend a heatsink for loads above 2–2.5A or when power dissipation exceeds roughly 10W. Proper PCB copper area can help dissipate heat for the SMD version, while TO-220 variants often require additional heatsinking.
Yes. LM2596 includes thermal shutdown, current limiting, and internal frequency compensation. When designed with proper layout, input/output components, and thermal management, it provides stable and reliable operation in industrial, automotive, and consumer applications.
The maximum output current is 3A. For long-term continuous operation, recommend to stay below 2.5A to reduce thermal stress and maintain efficiency, especially when using the SMD TO-263 version.
The LM2596S is a highly practical 3A buck switching regulator that balances performance, simplicity, and cost. With fixed and adjustable versions, built-in protections, and wide input voltage range, it remains one of the most popular DC-DC converters in electronics design.
Whether used as a standalone IC or in a prebuilt module, the LM 2596S continues to be a reliable solution for efficient step-down voltage regulation.
1. LM7805 Voltage Regulator Pinout, Application and Alternative
2. LM2576 Voltage Regulator – Feature, Pinout and Applications
3. LM317T Voltage Regulator: Pinout, Datasheet and Equivalent
2025-05-29
2025-05-06
2025-06-05
2025-09-04
2025-05-14
2025-04-23
2025-07-28
2025-08-17
2025-05-17
2025-05-21